
Ayrıntılı Ürün Açıklaması
SUS304 Servo Motor Otomatik Yuvarlak Şişe Etiketleme Makinesi PLC kontrolü
Uygulama
Bu servo motor otomatik sarma etiketleme makinesi, gıda, kimya, ilaç, kozmetik, kırtasiye, CD disk, karton, kutu ve çeşitli yağ su ısıtıcıları gibi her türlü düz nesneye uygulanamaz. Otomatik sarma etiketleme makinesi,

Özellikleri
| Operasyon | PLC kontrol sistemi, etiketleme makinesinin kullanımını kolaylaştırır |
| Malzeme | Etiketleme makinesinin ana gövdesi SUS304 paslanmaz çelikten imal edilmiştir. |
| Yapılandırma | Etiketleme makinelerimiz, tanınmış Japon, Alman, Amerikan, Kore veya Tayvan marka parçaları benimser |
| Esneklik | Müşteri, yazıcı ve kod makinesi eklemeyi seçebilir; Converyer ile bağlantı kurup kurmamayı seçebilir. |
Teknik parametreler

| İsim | otomatik sarma etiketleme makinesi |
| Etiketleme Hızı | 60-300pcs / dak |
| Nesne Yüksekliği | 25-95 mm |
| Nesne Kalınlığı | 12-25 mm |
| Etiket Yüksekliği | 20-90 mm |
| Etiket Uzunluğu | 25-80 mm |
| Etiket Rulosu İç Çapı | 76 mm |
| Etiket Rulosu Dış Çapı | 350 mm |
| Etiketleme Doğruluğu | ± 0,5 mm |
| Güç kaynağı | 220V 50 / 60HZ 2KW |
| Yazıcının Gaz Tüketimi | 5Kg / m2 (kodlama makinesi eklerseniz) |
| Etiketleme Makinesi Boyutu | 2500 (U) × 1250 (G) × 1750 (Y) mm |
| Etiketleme Makinesi Ağırlığı | 150kg |
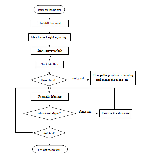
İşletim akış şeması

Devre şeması

Ayrıntılar göster

Ambalaj ve Nakliye

· Liman: Şangay
· Paketleme Detayları: tahta sandık ihracat ambalajı
· Teslimat detayı: Normalde ödemenin alınmasından 12-15 gün sonra
Bize güven, VKPAK , Senin iyi seçimin! Talebinize hızlı yanıt!
hizmetlerimiz
1. Size özel etiketleme gereksinimlerinize göre profesyonel etiketleme sulandırması sunun.
2. Sipariş verdikten sonra size yüksek kaliteli etiketleme makinesi sağlayın.
3. İhtiyaçlarınızı karşılamak için teslimat süresini kısaltmaya çalışın.
4. Makinemizi aldıktan sonra size ömür boyu ücretsiz teknik destek sağlayın.
SSS
1. Ne tür bir etiketleme makineniz var?
Değerli Müşterimiz, yuvarlak kaplar ve düz yüzey için otomatik ve yarı otomatik etiketleme makinemiz bulunmaktadır. Bazı modeller bir etiket için ve diğerleri iki etiket veya daha fazlası için. Ve makineyi özel etiketleme durumunuza göre tasarlayabiliriz.
Böylece, lütfen etiketleme gereksinimlerinizi bize göndermekten çekinmeyin, size tatmin edici etiketleme çözümü sunacağız.
2. Tarih ve parti numarasını yazdırmak için kodlama makinesi ekleyebilir miyiz?
Evet, istediğiniz harfleri ve numarayı yazdırmak için kodlama makinesi eklemeyi seçebilirsiniz.
Sıcak damgadır ve en fazla üç satır yazdırabilir.
3. Uygun modeli kontrol etmek için hangi bilgileri vermeliyiz?
Pls bize kabınızın ve etiketinizin yanı sıra kap ve etiket boyutunun resmini gönderin.
Pls ayrıca mümkünse ne tür bir etiket kullandığınızı bize söyler. (Örneğin, kendinden yapışkanlı, yapışkanlı, sıcak tutkallı vb. Etiket rulo veya parça halinde olsun.) Ardından uygun modeli kontrol etmenize izin vereceğiz.
Etiket: endüstriyel etiketleme makinesi, cam şişe etiketleme makinesi









