
Ayrıntılı Ürün Açıklaması
| Etiket Hızı: | 20-200 adet / dak (Etiket Uzunluğuna ve Şişe Kalınlığına Bağlı Olarak) | Kalın Etiket Nesnesi: | 20-200 mm |
|---|---|---|---|
| Nesne Yüksekliği: | 30-200 mm | Etiket Yüksekliği: | 15-110 mm |
| Etiket Uzunluğu: | 25-300 mm | Etiket Rulosu İç Çapı: | 76 mm |
| Etiket Rulosu Dış Çapı: | 300 mm | Güç kaynağı: | 220V 50 / 60HZ 0.75KW Tek fazlı |
| Makine Ağırlığı: | 150kg | Makinenin Boyutu: | 1600 (L) * 550 (W) * 1600 (H) mm |
| Anahtar Kelime: | Düz Yüzey Etiket Aplikatörü | Model 1: | HAP200 |
| Model 2: | HAP300 |
Otomatik Düz Yüzey Etiket Aplikatör Makinesi, SUS304 paslanmaz çelik ekonomi otomatik üst ve yan etiketleme makinesi
Uygulama:
Otomatik Düz Yüzey Etiket Aplikatör Makinesi, SUS304 paslanmaz çelik ekonomi otomatik üst ve yan etiketleme makinesi, gıda, kimya, ilaç, kozmetik, kırtasiye, CD disk, karton, kutu ve çeşitli yağ su ısıtıcıları gibi her türlü düz nesneye uygulanabilir. otomatik üst ve yan etiketleme makinası düz kenar etiketleme içindir. Ekonomi otomatik üst ve yan etiketleme makinesi aşağıdakiler için uygundur:

Özellikleri:
- Ana gövde SUS304 paslanmaz çelik ve yüksek dereceli alüminyum alaşımdan yapılmıştır.
- Etiketleme kafası, Japonya'dan ithal edilen gelişmiş kademeli motorla çalıştırılır.
- Tüm sihirli göz, Japonya'da üretilen gelişmiş bir fotoğraf detektörüdür.
- PLC kontrol sistemi, 60 grup hafıza ünitesi dahil olmak üzere insan arayüzü ile donatılmıştır.
- Etiketleme konumu ve yüksekliği ayarlanabilir.
- Taşıma yüksekliği üretim hattı yüksekliği ile ayarlanabilir.
- Konveyör ve üretim hattı ile bağlantı kurabilme
- Seçenek için şeffaf etiket monitörü.
Görünüş figürü:

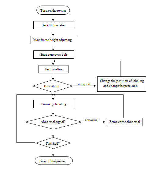
Çalışma akış şeması:

Devre şeması:

Ambalaj ve Nakliye:
1. Liman:Şangay
2. Paketleme Detayları:tahta sandık ihracat ambalajı
3. Teslimat detayı:Normalde ödemenin alınmasından 12-15 gün sonra
SSS:
1) .Label göster dik git
Nedeni: etiketleme çıkış hızı çok yüksek veya montaj hattı hızı çok düşük
Çözümler: etiket çıkış hızını yavaşlatın veya montaj hattının hızını artırın (şişe hareketinin hızı).
2) .label çöp gofretini göster
Nedeni:
① pulluk tahtası düz değildir;
② sıyrılıp çıkarılabilen tahta kenarı şişenin kapağına paralel değil;
③ etikete çok hafif basılmış
Çözümler:
Saban tahtasını değiştirin,
②Soğurma tahtası kenarının şişenin kapağına paralel olmasını sağlamak için ayarlayın,
③Etiket kayışını düzgün bir şekilde etkileyin.
Etiket: düz etiket aplikatörü, kutu etiketleme makinesi









